
昨日,地产股全线飘红,掀起涨停潮。
天房发展、渝开发、中交地产、阳光城、万科等约40股涨停,房地产开发、房地产服务板块分别上涨6.54%和5.4%。
原因是前天下午,针对房地产市场的“第三支箭”政策落地。
消息一出,惊动地产界。在来自专家、各媒体的解读中,出现了“震撼性利好”“史诗级利好”“接近历史最宽松时期”等词汇。
究竟是什么政策威力这么大?“第三支箭”究竟啥意思?“第一支箭”和“第二支箭”又是什么?
先说“三支箭”。
这个概念在2018年提出,主要指的是人民银行同有关部门,从信贷、债券、股权三个融资渠道支持房地产企业扩大融资。
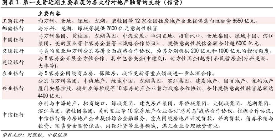
▶▷ 第一支箭:信贷融资。
简单说就是鼓励金融机构增加对民营企业的信贷投放,这方面已经陆陆续续出了一些政策。
比如,11月24日,人民银行、银保监会发布通知,从保持房地产融资平稳有序、做好“保交楼”金融服务等六方面提出16项具体措施,即“金融16条”,就属于“第一支箭”范畴。
目前,已经有国有银行出手,为那些优质房企提供融资。

▶▷ 第二支箭:债券融资。
11月8日,交易商协会发布消息,将继续推进并扩大民营企业债券融资支持工具。目前已披露的增信发债企业已有多家房企。

▶▷ 第三支箭:股权融资。
11月28日下午,证监会发言人就资本市场支持房地产市场平稳健康发展答记者问,提出在股权融资方面调整优化5项措施,这也被称为“第三支箭”,具体包括:
1. 恢复涉房上市公司并购重组及配套融资;
2. 恢复上市房企和涉房上市公司再融资;
3. 调整完善房地产企业境外市场上市政策;
4. 进一步发挥REITs盘活房企存量资产作用;
5. 积极发挥私募股权投资基金作用。
前脚政策刚出,第二天(11月29日)就有案例落地,房地产百强企业福星股份发布公告,拟筹划非公开发行股票计划。
三箭齐发,全力救房企。
归根结底,就是“给钱”“给房企输血”。
今年楼市持续低迷,房企更是债务爆雷、楼盘烂尾,说到底还是被“资金”二字扼住喉咙。
房企能否穿越这个寒冬,拼的就是能否撑得住。
所以,三支箭政策是一剂“救命药”。这剂“救命药”,不仅要救房企,也面向整个楼市。
今年1—10月,商品房销售面积同比下降22.3%,销售额同比下降26.1%,房地产开发企业到位资金同比下降24.7%,房地产开发投资下降8.8%。

可以说,整个楼市都在等待一个突破口,房企若能慢慢企稳,对整个楼市也将是个好消息。
今年对楼市的利好政策可谓不断,那么到了被业内称为“史诗级”程度的政策,究竟能发挥多大的作用?对楼市走势有何影响?以及大家最关心的是,这个时间点可以买房了吗?
下面我们来看看大头们的分析。

房企的融资渠道有两种:直接融资(即股权融资,发行股票、债券等)和间接融资(获取信贷等)。
2010年4月,国务院出台《关于坚决遏制部分城市房价过快上涨的通知》,要求“证监部门暂停批准其上市、再融资和重大资产重组”。自那时起,房企不允许在A股上市融资,直接融资的门严严实实地关上了,至今已经12年。
再加上去年以来,在“三道红线”等政策下,房企间接融资也受限制,相当于两扇融资的大门都关上了。

这次“第三支箭”射出,放开了直接融资(除IPO之外)的渠道,上市房企可以在A股再融资,这扇大门打开了。
当然,第一、第二支箭也打开了一些优质房企的间接融资渠道,但仅针对部分优质企业。显然,面向股市的“第三支箭”这扇大门,带来的融资规模更大,成本更低。
这就是在救房企,因为整个楼市靠城投公司、国企托底,作用有限,无法扭转局面,还是得依靠整体房企的力量。
如果房企大片倒闭,或将出现严重的系统性金融风险,再加上地方政府债务、土地财政等多方问题,甚至可能带来多米诺骨牌式的风险。
因此,三支箭的到位,可以说当下房企的资金面相对宽松。
当下的各种政策重在“稳楼市”,但现在尚无法下定论说“楼市见底”。
因为除了房企的局面,还有一个关键因素——老百姓的预期。老百姓对房价反弹的预期形成还需要一段时间。
我认为,对于楼市未来走向,不可一概而论,各地区存在结构性的差异。部分三四线等人口流出的小城市,长期需求低迷;一二线人口流入的热点城市,楼市相对坚挺,刚需很多。
对于购房者,如果在热点城市买房,现在可以看一些较为抗跌板块。一旦楼市企稳,热点城市的抗跌板块会领涨。
目前看房的选择面比较宽,而且许多房企的楼盘品质相比过去高一些,价格也实惠,过去火爆期不可能打折,现在许多房子降价打折,存在捡漏机会。

“第三支箭”的“5项措施”看似很热闹,但对当下的房企解决根本问题没有太多帮助,只适用于一些相对优质的、已经上市的企业缓解资金压力。
对整个的房地产市场,解决不了根本问题。因为现在的根本问题是销售和购房者对于未来的预期。这些问题很难找到答案去解决,所以现在只能尽力避免一些如“龙湖集团”这样的优质房企爆雷,最多也就起到这个作用,能避免市场出现连环踩踏和金融风险。
指望金融机构无限制地投入弹药挽救爆雷房企,我觉得不太可能且作用有限。
有些病入膏肓的房企,资产已经有很大问题了,这种情况下,并购重组也没多大价值。现在地产市场成交不见底,资产的估值也就不见底,谁敢收购?
目前,房地产各种政策已经接近历史最宽松时期,恢复房地产上市企业再融资是重要的政策宽松。
整体看,房地产行业“缺血”严重,相比之前宽松的政策倾斜向购房者,降低购房者入市压力,这次政策开始宽松房企,意在稳定房企的现金流,救助房企的资金链。

房地产市场在历经十几年快速发展后,与经济增速的换挡期、结构调整的阵痛期、前期刺激政策的消化期“三期叠加”相对应,特别是疫情下,很多房企爆雷影响了购房者的安全感,所以使得很多宽松政策对于市场的作用会低于预期。
不过,在11月这一系列重磅政策的影响下,市场有望在2023年初逐渐企稳。

证监会射出的“第三支箭”政策,看似大尺度,史诗级,但仔细分析,能受益的仍然是央企国企和极少数优质的民营企业。
金融领域通常认为流动性危机和资不抵债,只是一步之遥。一旦陷入流动性危机,通过市场重组或者再融资,难度极大,行政手段另论。
这些企业,如果还有优质和坚实的底层资产,早就通过其他途径融资了。因而实际上,已经陷入流动性危机的房企,股价和市值,都很难支撑其通过股权融资。
另外,和所谓的前两支箭(信贷融资和债券融资)一样,对于陷入困境的房企来说,这些融资,在某种意义上都是债务的展期。对它们来说,这只是有限度的续命,而不是真正的治病救命。
真正的治病救命,需要的是市场复苏,销售端带来的回血。
所有这些续命的救市措施,通常只给企业半年到一年的喘息机会,如果市场信心和销售不能恢复到正常,仍然无法解决陷入危机的房企的根本问题。

从国家统计局公布的数据可知,整个房地产市场的销量下滑明显,再加之回款节奏慢,很多房企流动性方面压力很大。
从资产负债表看,有些房企资产状况不错,有大量优质土地的储备,缺的正是资金。而“第三支箭”中来源股权的资金,不仅能缓解房企资金短缺,其没有明确的还本付息要求的特性,还能适当减缓房企资金链的压力。
具体看,我认为“第三支箭”5项措施的第二条“恢复上市房企和涉房上市公司再融资”,对市场的重要性最明显。这条对融资的要求和用途没有做严苛的限制,除了“保交楼,保民生”这些项目的建设以外,还可以补充房企的流动性。

换言之,允许房企还债,灵活度非常高。
“5项措施”的第一条“恢复涉房上市公司并购重组及配套融资”也很重要。一些优质的房企能通过发债、融资的方式渡过难关,但部分房企会在市场优胜劣汰当中被淘汰,而通过重组能减少一些房企被淘汰的风险。
此外,第三条和第五条是配合性的,包括境外市场上市,以及私募股权投资基金。这几年在境外上市和私募都有收窄趋势。随着政策不断推进,我们认为更多企业在这个阶段,谋求境外上市以及更大规模引入私募股权,这两条能对推动行业发展起到明显作用。
在我看来,作用稍弱一点的是第四条政策,这条提到了REITs,但内容是老生常谈,所以对当下房企的救助作用不大。
“5项措施”对于眼下房地产的影响不是立竿见影的,主要解决了供给侧的问题,房企可以暂时渡过资金难关,但是它并不解决需求侧的问题。
换言之,购房者信心还是不够,单一政策对信心的拉动很有限。要通过整体经济面回到相对平稳的水平,以及各种不确定因素一一落实后,大家的购房热情才能恢复,市场才能有序发展。
因此,我们可以推断,“5项措施”对房地产的实际销量暂时不会有明显推动,但房企解决了眼下一时之困,或许会在打折促销方面适当收窄,因此对房价的稳定有一定好处。